On Governance

My thoughts here on governance, not just for security, but also other areas; going beyond requirements of 'Management Reviews' to have something that can work for all orgs, regardless of the size

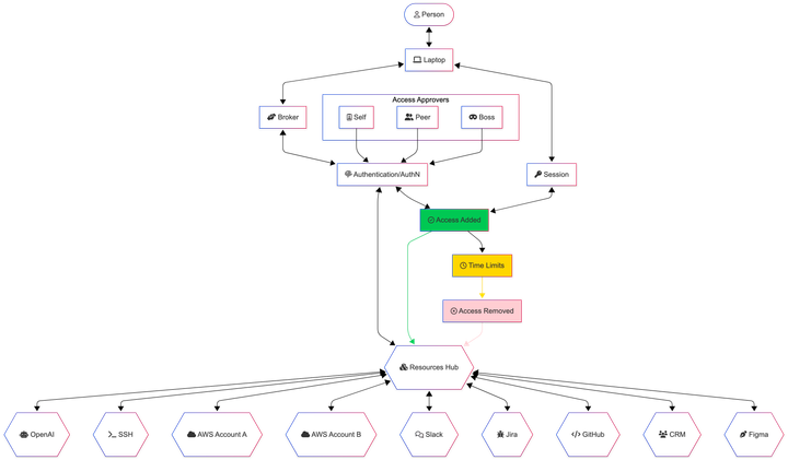
ZeroTrust

ZeroTrust has a lot of different meanings, depending on who's mentioning it. Here I attempt to break down what I think of with words and diagrams.

Episode

00:00:00 00:00:00